Módulo 2Processos de implantação das ouvidorias do SUS

No módulo anterior, vimos que a implantação de uma ouvidoria do SUS requer, inicialmente, o conhecimento do Sistema Único de Saúde (SUS), de sua legislação, de seus princípios e suas diretrizes, que norteiam e são pilares de sustentação do serviço. Neste módulo, serão apresentados o passo a passo dos vários procedimentos envolvidos. Iniciamos com o planejamento, em que duas ferramentas são essenciais: o diagnóstico situacional e o plano de ação. Com elas, são delineados o arcabouço da ouvidoria e os processos de trabalho.

Navegue pelos itens a seguir clicando sobre eles.

Requisitos básicos para a implantação e o funcionamento de uma ouvidoria do SUS

Nosso ponto de partida é o planejamento, importante ferramenta de gestão e administração para definir objetivos, estratégias e tomar decisões. Depende dele o sucesso ou fracasso de um projeto. É nesse momento que você pensa em tudo que é necessário para a implantação de uma ouvidoria.

Já parou para pensar quais aspectos são essenciais à implantação de uma ouvidoria do SUS?

Planejamento

Para nosso estudo, selecionamos duas ferramentas:

Diagnóstico situacional

É o processo de coleta, tratamento e análise de dados obtidos no local onde deseja realizar a implantação de uma ouvidoria do SUS, isso significa ter, inicialmente, o conhecimento do SUS, de sua legislação, de seus princípios e suas diretrizes, que norteiam e são pilares de sustentação do serviço. Em seguida, o conhecimento da realidade onde o ouvidor irá atuar, o organograma da instituição, o regimento interno, bem como o fluxo de trabalho, ou seja, a dinâmica do seu funcionamento. A partir daí, as ações são planejadas, visando desenvolver um trabalho eficiente, com o objetivo de garantir um atendimento de qualidade ao cidadão e subsidiar a gestão na melhoria dos serviços prestados. É assim que a ouvidoria funciona, como instrumento de fortalecimento do controle social e ferramenta de gestão.

É importante também identificar na instituição um espaço físico adequado à ouvidoria, com boa localização e acessibilidade, inclusive com área reservada para atendimento presencial ao cidadão, resguardando o sigilo que o trabalho requer.

Vale salientar que são imprescindíveis a decisão e o apoio do gestor na efetivação do serviço, para que o ouvidor possa cumprir o seu papel com legitimidade e autonomia.
Como é a realidade onde sua ouvidoria está inserida (local, setor, a quem atende, problemas recorrentes)?

Plano de ação e inclusão nos instrumentos de planejamento e gestão do SUS em nível local

Com base no diagnóstico, deve ser elaborado o plano de ação (projeto de implantação de ouvidoria). Ele define e justifica a necessidade de uma ouvidoria na instituição, bem como os seus objetivos, quais sejam:

A elaboração do plano é de fundamental importância para o trabalho do ouvidor, uma vez que estabelece a estrutura e o funcionamento do serviço: estrutura física, instrumento normativo, recursos humanos e fluxo de trabalho, conforme veremos mais adiante.

Para tanto, é imprescindível a inserção da ouvidoria no organograma da instituição, por instrumento normativo, para que ela passe a existir também de direito, e de acordo com a estrutura e as regras locais, leis, decretos, resoluções, portarias etc. Veja uma sugestão sobre como elaborar um documento de projeto de implantação de ouvidoria.

Uma vez o projeto pronto e definida a implantação do serviço, o ouvidor deve sensibilizar os gestores e trabalhadores da saúde, mostrando o objetivo da implantação, o papel e a finalidade de uma ouvidoria do SUS, para que possa ter respaldo de todos, pois todo o trabalho será em rede. Portanto, a articulação com as áreas técnicas é necessária para garantir a qualidade das respostas às demandas e a efetividade do trabalho.

Como instrumento de planejamento em nível local, a ouvidoria tem papel relevante na construção das políticas públicas de saúde. Por quê?

Em primeiro lugar, porque ela tem uma ação crítica e propositiva, em razão do amplo conhecimento que possui da realidade institucional e das demandas dos cidadãos. Além disso, produz relatórios gerenciais com subsídios para o planejamento e redirecionamento das ações de atendimento às necessidades da população. Diante disso, legitima-se a participação do ouvidor nos espaços de planejamento da instituição. São nesses espaços que o saber acumulado das ouvidorias se traduz em contribuições efetivas para a construção das políticas públicas de saúde – no Plano Plurianual (PPA), no Plano Estadual de Saúde (PES), na Programação Anual de Saúde (PAS) e nos demais instrumentos em vigor nas secretarias de saúde e em outras instituições.

Vale salientar que as ouvidorias das secretarias de saúde já participam do planejamento, principalmente do PPA e de outros instrumentos, definindo metas e ações. Elas também contribuem no planejamento das ações das áreas técnicas da saúde, por meio de diagnósticos realizados com base nos relatórios gerenciais.

Durante a fase de implantação, as ouvidorias do SUS são orientadas sobre o preenchimento e o monitoramento do Plano de Ação e de todo o trabalho desenvolvido, verificando as condições do espaço físico e da infraestrutura necessária para o seu bom funcionamento. Além disso, recebem capacitação e acompanhamento no Sistema Informatizado OuvidorSUS.

Sugestão para elaboração de um projeto de implantação de ouvidoria

  • Folha de rosto
  • Ficha técnica: nome dos técnicos responsáveis pelo projeto com o timbre da instituição
  • Apresentação: falar um pouco da instituição, sua missão e visão
  • Justificativa: explicar o por quê da implantação da ouvidoria na unidade
  • Objetivo geral
  • Objetivos específicos
  • Público-alvo
  • Recursos humanos
  • Recursos materiais
  • Metas: para cada objetivo específico, deve-se estabelecer uma meta que represente a forma como atingir aquele objetivo e as ações necessárias para tal.

Aspectos éticos e legais

Aprendemos que o planejamento é fundamental para a implantação de uma ouvidoria do SUS. Ademais, sua atuação deve ser pautada nos princípios éticos, nas normas e nos regulamentos dispostos na legislação vigente, conforme apresentado a seguir.

Aspectos éticos

A ética faz parte da nossa vida privada e profissional, pois ser ético significa agir bem, de forma correta, não se desvirtuando e não causando prejuízo a outrem.

Nessa perspectiva, as ouvidorias do SUS, como estratégias de fortalecimento da cidadania e com o papel importante de assegurar ao cidadão o acesso às informações sobre o direito à saúde e o exercício desse direito, devem atuar de forma ilibada, preservando os aspectos éticos que a função requer, tais como:

Atender o cidadão com a devida qualidade e de modo humanizado
Preservar o direito de livre expressão
Respeitar as diferenças, atuando com respeito, paciência compreensão e livre de qualquer preconceito
Oferecer canais de comunicação acessíveis à população
Garantir a resposta ao cidadão em tempo hábil, com clareza e objetividade
Estimular a participação social
Observar a legislação que permeia o exercício de sua atividade
Observar os princípios e diretrizes do SUS
Manter a privacidade e confidencialidade em todas as etapas de processamento das manifestações recebidas dos usuários
Agir com transparência, imparcialidade, integridade e discrição
Atuar com autonomia e independência visando manter a confidencialidade de denunciantes, quando necessário
Resguardar o sigilo quando o interessado solicitar a preservação da sua identidade, esclarecendo sobre a possibilidade da quebra do sigilo por seu consentimento ou por determinação judicial
Atuar com senso de justiça, identificando possíveis oportunidades de melhoria
Manter o sigilo da identidade de servidores, que sejam objeto de manifestação, visando garantir que o processo investigatório transcorra sem publicidade e especulação
Garantir a capacitação de seus profissionais
Buscar a constante de melhoria dos seus processos de trabalho
Promover o trabalho em equipe
Transformar as manifestações de seus usuários em informação que subsidie a gestão na avaliação, formulação e reformulação de políticas públicas de saúde
Promover a reparação de erros, evitando a repetição, e, assim, estimulando continuamente a melhoria da qualidade dos serviços prestados pelo SUS
Fonte: Adaptado de: Associação Brasileira de Ouvidores (2017) e Brasil (2014).

Aspectos legais

Como já mencionado, a implantação de uma ouvidoria do SUS exige uma base legal consolidada, que garanta o funcionamento pleno e a continuidade do serviço, evitando a sua interrupção em decorrência da mudança de gestor. Portanto, as ouvidorias deverão ser instituídas por lei ou normas do ente federativo ou da instituição, e previstas como unidade administrativa da estrutura organizacional do órgão ou entidade pública.

As ouvidorias do SUS têm como respaldo legal a Constituição Federal de 1988 (BRASIL, 1988) e as Leis Orgânicas da Saúde n. 8.080/90, que define os princípios e diretrizes do SUS (BRASIL, 1990a), e n. 8.142/90, que dispõe sobre a participação da comunidade na gestão do SUS, por meio da criação dos conselhos e conferências de saúde, como mecanismos de atuação da sociedade civil organizada (BRASIL, 1990b).

Para saber mais
No documento Marcos que legitimam a instituição das ouvidorias, você encontra os documentos reunidos, incluindo os vistos no módulo 1. Guarde-o, pois pode facilitar sua pesquisa enquanto ouvidor do SUS.

No processo de instituição da ouvidoria, a lei deve ser observada. Por ser um instrumento que possui um processo mais rígido de elaboração e revogação, garante maior concretude e legitimidade à ouvidoria.

No instrumento normativo de criação da ouvidoria, poderão constar os seguintes elementos, entre outros:

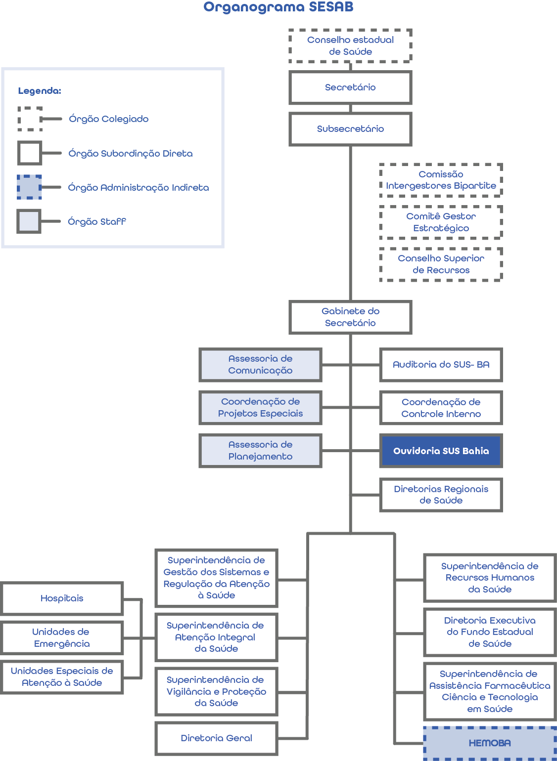
A natureza estratégica da ouvidoria impõe que esteja inserida no organograma da instituição vinculada, de preferência diretamente ao gestor maior, em nível hierárquico equivalente aos demais titulares das unidades finalísticas. Isso garante a sua autonomia administrativa diante das demais autoridades internas e externas para articular, coordenar e realizar a interlocução entre os gestores da instituição e os cidadãos.

Como exemplo de organograma, apresentamos o da Ouvidoria do SUS da Secretaria da Saúde do Estado da Bahia (Sesab):

Fonte: Secretaria da Saúde do Estado da Bahia (2018).

Marcos que legitimam a instituição das ouvidorias

  • Constituição da República Federativa do Brasil, 1988 - através do seu art. 196, o qual define a saúde como direito de todos e dever do Estado, respaldando e legitimando o trabalho  das ouvidorias do SUS de viabilizar o direito do cidadão à saúde.
  • Lei n. 8.080/90 - define os princípios e diretrizes do SUS (BRASIL, 1990a).
  • Lei n. 8.142/90 - dispõe sobre a participação da comunidade na gestão do SUS, por meio da criação dos conselhos e conferências de saúde, como mecanismos de atuação da sociedade civil organizada (BRASIL, 1990b).
  • 12ª Conferência Nacional de Saúde  - realizada em dezembro de 2003 (CONFERÊNCIA NACIONAL DE SAÚDE, 2004), legitimou a construção da Política Nacional de Ouvidoria que foi reforçada no Pacto de Gestão, aprovado na reunião do Conselho Nacional de Saúde do dia 9 de fevereiro de 2006. A Portaria n. 3.027 de 26 de novembro de 2007 (BRASIL, 2007a), que aprova a Política de Gestão Estratégica e Participativa no SUS (ParticipaSUS) e vislumbra a implantação de ouvidorias como uma das formas de fortalecer a referida política.
  • Portaria n. 3.027/2007 - aprova a Política Nacional de Gestão Estratégica e Participativa no SUS - PARTICIPASUS (PARTICIPASUS) (BRASIL, 2007a).
  • Decreto n. 7.508/2011 - que regulamenta a Lei n. 8.080/90, para dispor sobre a organização do SUS, o planejamento da saúde, a assistência à saúde e a articulação interfederativa e dá outras providências (BRASIL, 2011a).
  • A Portaria de consolidação de normas, organização e funcionamento do SUS n. 1/2017 - estabelece diretrizes para organização e funcionamento dos serviços de ouvidoria do Sistema Único de Saúde (SUS) e suas atribuições (BRASIL, 2017b).
  • Lei n. 13.460/2017  -  que “Dispõe sobre participação, proteção e defesa dos direitos do usuário dos serviços públicos da administração pública” (BRASIL, 2017a).

Aspectos logísticos

Além dos aspectos éticos e legais, os logísticos também devem ser considerados na instituição da ouvidoria. Os aspectos logísticos são:

Vamos conhecê-los melhor?

Recursos humanos

A ouvidoria deve contar com profissionais que realizem as atividades concernentes ao setor, abrangendo as seguintes atribuições:

Ouvidor
Responsável pela ouvidoria do  SUS
Teleatendente
Responsável pelo atendimento ao usuário, quando há uma central de atendimento telefônica
Técnico
Responsável pela análise de tratamento das manifestações, elaboração de relatórios gerenciais e demais atividades afins
Suporte administrativo
Responsável pelas atividades administrativas e burocráticas

Cabe ainda salientar a importância da atuação exclusiva desses profissionais, sem envolvimento direto em assuntos de outro setor do órgão onde estão lotados.

Quais atributos você possui como ouvidor do SUS? O que precisa aprimorar?

Para o bom desenvolvimento do trabalho, os profissionais da equipe de ouvidoria devem (BRASIL, 2014c):

O perfil do ouvidor da saúde

De uma forma geral, não existe a exigência de uma formação específica para ocupar o cargo. Entretanto, independentemente de sua formação, deve possuir um perfil técnico-relacional, com competências e habilidades pessoais e comportamentais que envolvam capacidade de liderança, articulação, de coordenação, entre outras (BRASIL, 2014c). Além desses, existem outros requisitos essenciais, como (BRASIL,2014c):

Conhecimento

  • Conhecer a legislação do SUS e o órgão onde a ouvidoria está inserida.
  • Ter conhecimentos:
  • básicos sobre planejamento, orçamento e gestão pública;
  • específicos sobre o papel da ouvidoria, sua organização e seu funcionamento;
  • sobre a política de saúde e os serviços prestados pelo SUS.

Habilidades

  • Articulação e interlocução interna e externa.
  • Negociação e intermediação entre as unidades que respondem às manifestações.
  • Gestão de sua equipe, orientando e apoiando sempre que necessário e promovendo sua contínua capacitação.

Atitudes

  • Ter postura ética e proativa, capacidade de persuasão.
  • Possuir visão global e crítica.
  • Ser imparcial.
  • Possuir credibilidade e boa reputação.

Transcrevemos, aqui, algumas das competências listadas no Manual das Ouvidorias do SUS (BRASIL, 2014c, p. 19):

Espaço físico e recursos materiais

A escolha do espaço físico deve observar as prerrogativas do trabalho desenvolvido, isto é, confidencialidade, sigilo e acolhimento humanizado do manifestante. Assim, requer uma área própria, isolada dos demais setores do órgão onde está lotado, reservada, silenciosa, que ofereça à equipe um ambiente de concentração para realizar o trabalho de análise das manifestações e gestão da informação.

Desse modo, podemos afirmar que são elementos essenciais à estrutura física das ouvidorias do SUS:

Equipamentos e mobiliário mínimo, como cadeira, mesa, armário (material de escritório, em geral), computador, impressora, aparelho telefônico e fax.
Espaço físico exclusivo, considerando, ainda, uma área reservada para o atendimento presencial.
Acessibilidade, em atenção aos portadores de necessidades especiais (rampa e banheiros adaptados).
Fácil localização, sem dificuldade de acesso para o cidadão.

Linha telefônica e acesso à internet

A ouvidoria deve possuir linhas telefônicas exclusivas, em quantidade suficiente à sua demanda, sem compartilhar com outros setores, garantindo assim o caráter sigiloso das manifestações. Devem estar disponíveis para o atendimento ao cidadão e o contato com a rede, para a qual as manifestações são encaminhadas.

O acesso à internet também é importante. Possibilita a criação e utilização de e-mail institucional, o acesso ao sistema informatizado e a outros também utilizados pela instituição, além de todas as vantagens que essa tecnologia nos traz.

Sistema informatizado

Os sistemas informatizados são fundamentais para as ouvidorias, pois facilitam a execução de todas as etapas do processo de trabalho, a padronização das atividades realizadas e a elaboração de relatórios gerenciais.

É importante ainda destacar que a Lei Geral de Proteção de Dados (LGPD), Lei n. 13.709/2018 (BRASIL, 2018b), recomenda a adoção de medidas de segurança com a finalidade de garantir a proteção dos dados pessoais contra acessos não autorizados, e outras situações que coloquem a segurança de dados em risco. Dessa forma, a utilização de um sistema informatizado, aliada à revisão de procedimentos internos, podem corroborar no combate a incidentes de segurança.

Outra vantagem do sistema informatizado diz respeito à documentação de todo o processo de tratamento das manifestações, pois a LGPD prevê que o titular dos dados pessoais, ou seja, o manifestante, tenha o direito de acesso facilitado às informações relacionadas ao tratamento de seus dados pessoais (BRASIL, 2018b).

Ainda nesta UA II, aprenderemos um pouco mais sobre a LGPD e os processos de trabalho da ouvidoria.

Recursos operacionais

O gerenciamento técnico-operacional também é essencial para o bom funcionamento da ouvidoria e deve ser uma tarefa contínua. O roteiro a seguir contém algumas perguntas que podem auxiliar em sua organização interna:

1
Quais atividades serão realizadas, ou seja, que serviços serão prestados pela organização?
2
Quais serão os canais de entrada para recebimento das manifestações?
3
Como esses canais serão divulgados à população?
4
Qual o horário de funcionamento da ouvidoria?
5
Em quantas e quais áreas será estruturada?
6
Quais as atribuições dessas áreas?
7
Quantos e quais profissionais trabalham nessas áreas?
8
Quais serão os indicadores de desempenho das áreas?
9
Quais providências devem ser tomadas para a utilização do sistema informatizado?
10
Quais informações serão geradas pela ouvidoria (relatórios) e em qual periodicidade?
Fonte: Storyset Autor Storyset

Definição do processo de trabalho

Um dos principais processos de trabalho de uma ouvidoria é o tratamento das manifestações, que vai desde o recebimento até a resposta ao cidadão, conforme descrito na imagem a seguir, de modo bem simplificado.

1
Recebimento da manifestação
2
Registro
3
Análise do teor
4
Tipificação
5
Encaminhamento
6
Acompanhamento
7
Resposta ao cidadão
8
Elaboração de relatórios
9
Produção de informações para subisidiar a gestão
Fonte: Elaboração dos autores.

As etapas do processo de trabalho das ouvidorias do SUS serão discutidas nos Módulos 3, 4 e 5.

Recursos financeiros

O repasse de recursos financeiros para estados e municípios, de acordo com a Lei n. 8.142 de 1990 (BRASIL, 1990b), é condicionado à existência de fundos, conselhos e planos de saúde, relatórios de gestão e contrapartidas de recursos nos respectivos orçamentos. Diante dessa determinação, confirma-se a importância da inserção das ouvidorias no organograma da instituição, com instrumento normativo legal, para garantir legitimidade aos serviços prestados e recursos no planejamento orçamentário.

Ademais, salienta-se a necessidade de as ouvidorias estarem inseridas nas diretrizes, nos objetivos e nas metas dos planos de saúde, demonstrando seus resultados nos relatórios periódicos.

Além dos recursos financeiros provenientes dos repasses previstos em lei, elas podem contar com o apoio técnico-operacional da Ouvidoria-Geral do SUS, bem como das ouvidorias estaduais, que são referências para os municípios e as unidades de saúde no seu território em seus processos de implantação e implementação. O apoio engloba ações de:

Com os elementos discutidos nesta seção e na anterior, propomos retomar a nossa questão inicial, examiná-la mais uma vez e avançar no projeto de implantação de uma ouvidoria. A atividade a seguir tem esse objetivo, que tal realizá-la?

Atividade comentada – Atribuições da ouvidoria

Agora, elabore um esboço de projeto de implantação de uma ouvidoria em seu serviço. Lembre-se dos tópicos que devem estar contidos no documento e de pensar no seu contexto.

O esboço do projeto de implantação deve considerar diversos aspectos do seu contexto de trabalho, contemplando os seguintes itens:

  • Folha de rosto
  • Ficha técnica: nome dos técnicos responsáveis pelo projeto com o timbre da instituição
  • Apresentação: falar um pouco da instituição, sua missão e visão
  • Justificativa: explicar o porquê da implantação da ouvidoria na unidade
  • Objetivo geral
  • Objetivos específicos
  • Público-alvo
  • Recursos humanos
  • Recursos materiais
  • Metas: para cada objetivo específico, deve-se estabelecer uma meta que represente a forma como atingir aquele objetivo e as ações necessárias para tal.